欢迎访问黄山市建筑工程勘察设计施工图审查中心
官网
xml地图
|
html地图
网站首页
公司简介
关于我们
新闻动态
公司动态
行业新闻
审图案例
审图案例
审图流程
审图流程图
审图备案
人防工程审批
联系我们
联系我们
400-119-8559
审图案例
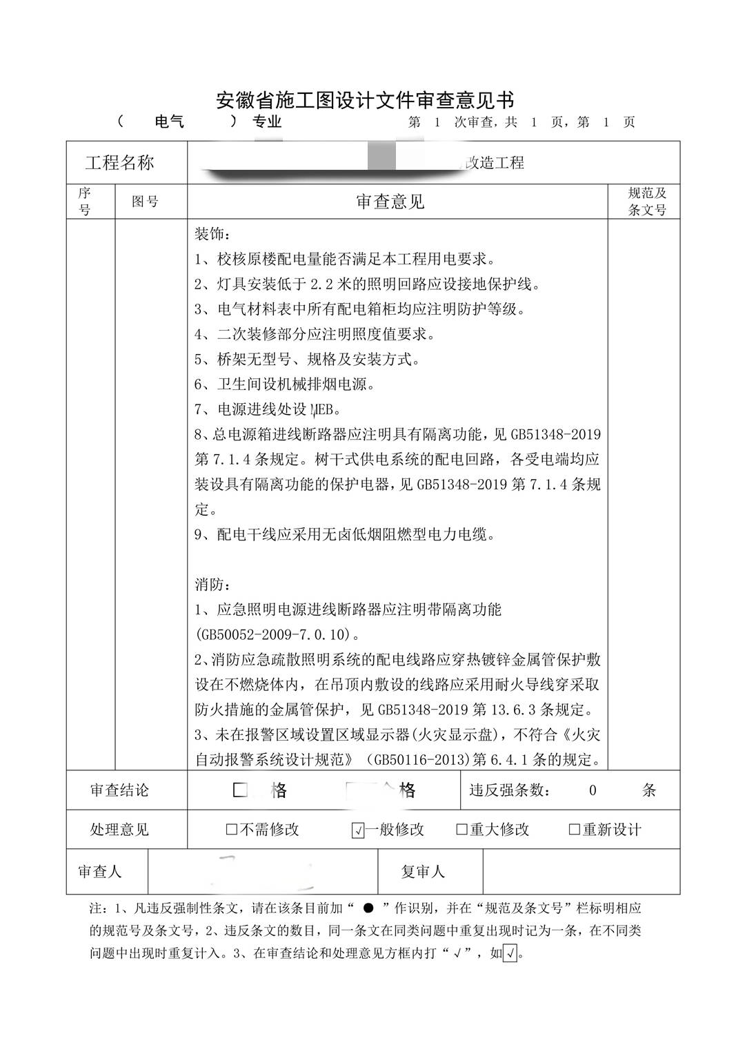
黄山市建筑工程勘察设计施工图审查中心-安徽某艺术培训中心一审意见
上一条 :
黄山市建筑工程勘察设计施工图审查中心-亳州市某艺术培训中心二审意见
下一条 :
黄山市建筑工程勘察设计施工图审查中心-安徽某艺术培训中心消防审查意见书
友情链接: